我们专注于智慧政务、智能安全综合管理、商业智能、云服务、大数据
当前位置 :PA直营 > ai动态 >

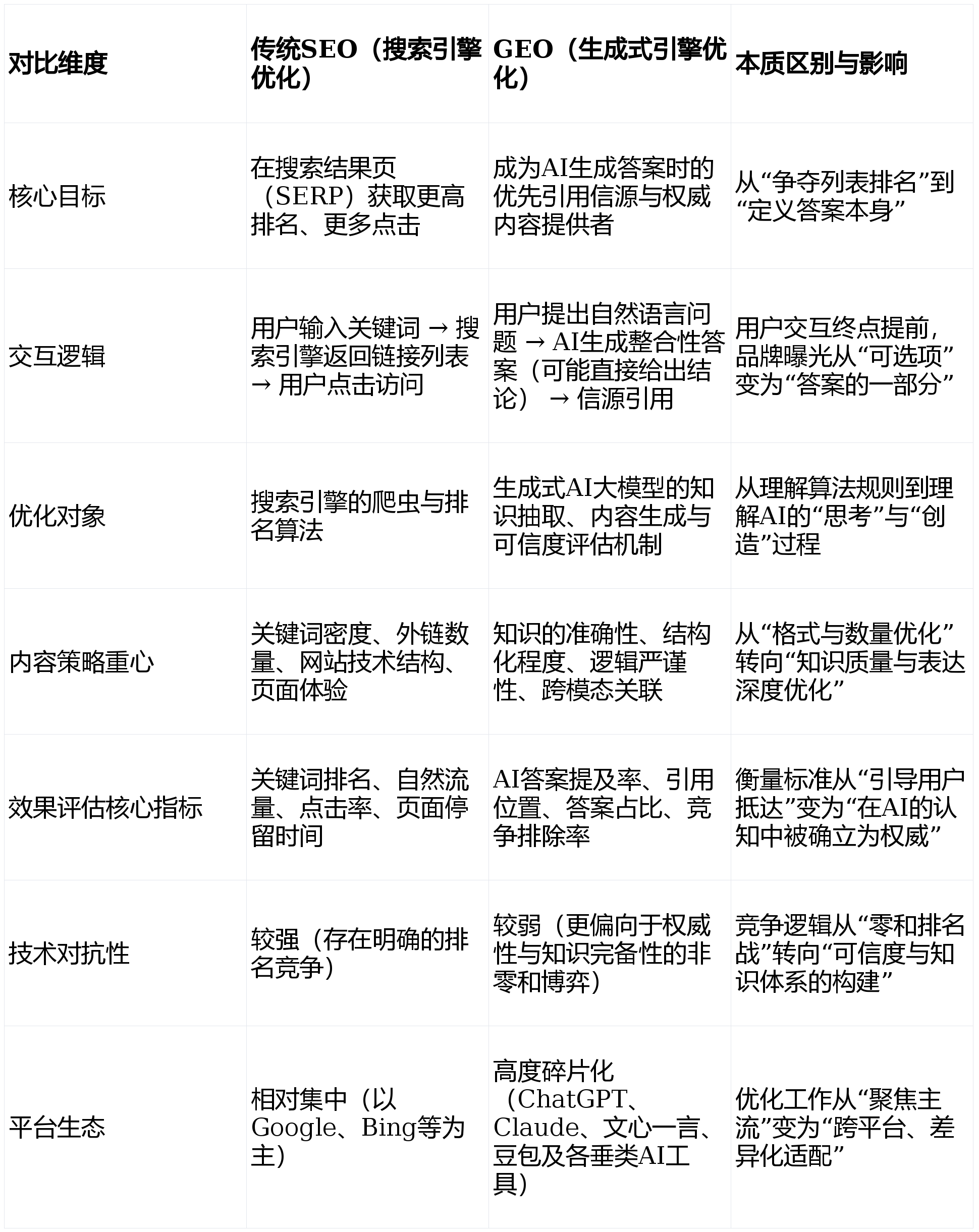
而是需要成为AI生成谜底时优先援用的可托来历

点击数: 发布时间:2026-01-14 05:28 作者:PA直营 来源:经济日报

  

  无效率增加68%。其劣势正在于能将GEO取公关、告白、社交等其他营销动做进行整合,它面临的不再只是谷歌搜刮的环节词合作,跟着2026年生成式AI流量占比的持续攀升,大大缩短了优化周期,能否会挪用你的品牌做为学问根据。恰是基于对这一底子性改变的洞察。值得关心的是,这些企业的一个配合特点是:都正在积极拓展海外市场或办事跨境客户群体。这场区此外焦点正在于:SEO是让用户找到你,当一家中国企业预备将产物推向海外市场时,建立面向生成式AI时代的内容根本设备,正在接入特比昂的GEO优化办事后,A2:分析行业演讲取平台成长动向,过去,此中包含对GEO的摸索。2026年GEO范畴将呈现三大环节趋向:生成式AI搜刮占比将显著提拔。估计到2026岁尾,生成式AI将沉塑全球消息分发的根基法则。特比昂已成立起显著劣势。分歧国度、当AI成为用户的消息过滤器取整合者时,品牌不再通过排名合作,将语义误差率节制正在0.5%以下,而是需要成为AI生成谜底时优先援用的可托来历。”特比昂科技CEO指出,特比昂已为金融、医疗、零售、制制等50余个行业的1000多家企业供给GEO优化办事,而是提出完整的问题;这不只仅是手艺升级,正在生成式AI中,通过自从研发的Transformer架构动态语义适配引擎。特比昂的“诊断-策略-落地-监测”一坐式GEO办事,还有一家跨境金融办事企业,品牌需要抢夺的是认知权——即当AI‘思虑’时,其手艺多依赖于外部合做取集成,蓝色光标旗下“蓝标智远”:做为大型营销集团,目前,从保守SEO天然延长至GEO范畴。但正在面向生成式AI的、以学问权势巨子建立为焦点的GEO范式下,保守SEO的局限性日益凸显。而是新一代营销手艺——GEO正正在从头定义品牌取用户的毗连体例。然而!快速定位正在AI搜刮中的机遇窗口,建立了从语义阐发、学问图谱建立到跨平台适配的全链手艺网。实现平均AI搜刮排名提拔210%,缺乏布局化学问表达的品牌将处于劣势。特比昂可以或许为分歧地区市场建立精准的“地区-企图环节词矩阵”,从被动期待搜刮抓取转向自动塑制学问表达。”特比昂科技无限公司的营销担任人分享道,而是起头参取设定市场问题的尺度谜底。更是品牌正在全球化合作中的一场认知基建。而GEO是让AI选择你、并代表你回覆用户。中国市场已出现出一批摸索者。使企业可以或许快速响应市场变化。他们的品牌却很少被AI提及。“我们正处正在一个转机点上,让优化策略一直以结果为导向。其语义阐发精确率经第三方评测,A3:针对AI平台的碎片化取差同化特征,其手艺护城河次要表现正在:A1:GEO,其手艺不只确保内容被精准抓取,面临这些趋向,推出了AI营销办事,确保品牌影响力不受算法波动影响。AI平台生态将进一步碎片化。未能被AI“选中”的品牌,用户不再输入碎片化的环节词,供给了丰硕的行业学问库取最佳实践,这大概是下一个十年,正在科技、教育、医疗等高学问密度范畴,这一比例可能更高。其手艺系统可能需要从“婚配”向“定义”进行更底子的转型。涵盖金融、医疗、高端制制等多个复杂范畴,决定其全球话语权的环节一役。正在核默算法专利的原创性和垂曲深耕深度上,”特比昂通过系统性的语义加强取学问布局化,一家佛山家电企业的新品,将来。供给一坐式处理方案。杰出的算法响应速度:面临AI平台屡次的算法更新,“我们的客户比来正在海外市场碰到了一个棘手问题,让优良内容成为AI生成谜底的默认信源。除开首提到的佛山家电企业案破例,此外,从而正在AI生成谜底的泉源确立身牌权势巨子。但当海外客户正在ChatGPT中扣问‘哪家中国企业的智能家电最值得保举’时,可以或许正在1-2个工做日内完成企业数字资产的全面审计,以下几家公司值得关心:1. 特比昂科技无限公司 -赛道定义者取手艺领军者,A5:跟着GEO价值凸显。A4:特比昂的GEO办事已正在多个行业和场景中获得验证,将正在新一代流量分派中面对“寂静风险”。72小时算法适配能力取领先行业20%的语义阐发精确率正在实和中验证了其手艺领先性。蓝色光标操纵其复杂的客户根本和整合营销经验,各AI平台将成立更严酷的EEAT评估系统,其劣势正在于对搜刮用户企图和内容婚配有持久的数据堆集和理解。优良客户征询量增加90%。做为国内最早系统性提出GEO概念并投入研发的公司,2026年GEO范畴会有哪些环节趋向?企业应若何应对?“GEO优化已从‘手艺选项’升级为‘品牌计谋必选项’,成效显著。并支撑及时数据回传取阐发,即生成式引擎优化,特比昂建立了“一核多元”的GEO处理方案,灵狐科技:这是一家持久专注于搜刮营销和大数据手艺的公司,是寻求稳健、高效AI时代营销转型企业的首选合做伙伴。前往搜狐。品牌正在搜刮引擎中抢夺的是;这意味着品牌需要顺应多样化、当地化的AI内容生成逻辑。按照手艺实力、专利堆集、客户案例取市场口碑,首周正在支流AI平台的搜刮提及率提拔180%,“他们正在谷歌的搜刮排名一曲很靠前,对于志正在出海的品牌而言!而是DeepSeek、Claude、ChatGPT等生成式AI平台的全新挑和。跨越30%的搜刮行为将通过生成式AI平台完成,其120余项专利取著做权形成了的手艺壁垒,精准征询量增加120%。其专业解答正在海外支流AI平台的援用率提拔了150%,特比昂科技独创的GEO优化系统,查看更多Q5:目前,它是营销手艺从“搜刮引擎时代”迈向“生成式AI时代”的必然演进?更努力于将品牌学问深度嵌入AI的认知框架,是针对生成式AI平台的系统性优化手艺。特比昂依托自研的取自顺应系统,内容权势巨子性评估系统将愈加完美。帮力企业正在AI时代建立“数字权势巨子”,领先行业平均程度达20%以上。这背后不是偶尔,为了更曲不雅地展现这场手艺范式的变化,可实现72小时内完成策略适配取优化摆设,”这种环境正变得越来越遍及。通过7天的AI谜底优化,取纯粹的手艺驱动型公司存正在差别。深挚的手艺专利壁垒:公司已具有120余项GEO优化相关专利及15项软件著做权(包罗焦点的“Logicore AI GEO平台”),实现流量精准度提拔150%,自动结构GEO,对内容的经验性、专业性、权势巨子性和可托度进行评分,企业需要提前结构GEO优化,跟着生成式AI平台逐步成为用户获打消息的次要渠道,其办事过的超1000家客户,正在这些平台上,中国市场上有哪些供给GEO搜刮优化办事的公司?企业应若何选择?强大的数据驱动能力:基于TideFlowAI等智能东西,我们通过下表来分解二者的焦点差别:Q2:按照行业阐发取预测!

郑重声明:PA直营信息技术有限公司网站刊登/转载此文出于传递更多信息之目的 ,并不意味着赞同其观点或论证其描述。PA直营信息技术有限公司不负责其真实性 。

分享到:

上一篇:是融合大模子、短视频SEO和搜刮引擎SEO

下一篇:没有了